湖北工业大学土木建筑与环境学院2026年硕士研究生招生调剂工作实施细则
根据教育部《2026年全国硕士研究生招生工作管理规定》(教学〔2025〕2号)、《湖北工业大学2026年硕士研究生招生调剂工作办法》等文件要求,结合我院研究生招生工作实际,制定本实施细则。
一、组织管理
1.学校调剂工作在校研究生招生委员会的全面领导下,由校研究生院统筹管理,统一审核各学院调剂细则、统一发布调剂信息、统一监督巡查、统一审核调剂复试及录取名单、统一办理相关手续。
2.学院研究生招生委员会全面负责本学院研究生招生调剂工作,负责本学院调剂工作实施细则、工作程序、调剂复试办法的制定和具体实施。
二、学院拟接收调剂专业一览表
土木建筑与环境学院2026年研究生招生拟接收调剂考生专业一览表

注:最终调剂专业、余额、调剂要求等信息,请以“研招网”调剂系统发布为准。
三、调剂基本要求
1.初试成绩须达到调出学科专业A区国家线及我院调入学科专业复试资格线。符合招生简章中规定的调入专业的报考条件和我院规定的条件。
2.原则上,调剂考生第一志愿报考专业与调入专业相同相近,或初试科目与调入专业初试科目相同相近。各专业具体报考要求见本院拟接收调剂考生专业一览表。
3.第一志愿报考工商管理、公共管理、旅游管理、工程管理、会计、图书情报、审计专业学位硕士的考生,在满足调入专业报考条件的基础上,可申请相互调剂,但不得调入其他专业;其他专业考生也不得调入以上专业。
4.原则上非全日制硕士研究生招收在职定向就业人员。考生申请调入非全日制专业的,须在复试前向报考学院提交所在单位同意定向攻读硕士研究生的证明等材料,满足在职定向就业生的相关要求方可调剂。
5.报考“退役大学生士兵计划”的考生,申请调剂到普通计划,其初试成绩须达到调入地区相关专业所在学科门类的国家分数线。符合条件的,可按规定享受退役大学生士兵初试加分政策。
报考普通计划的考生,若符合“退役大学生士兵计划”报考条件,可申请调剂到该专项计划,其初试成绩须符合相关招生单位确定的“退役大学生士兵计划”考生调剂的初试成绩要求。
四、遴选原则
对申请同一招生单位同一专业、初试科目完全相同的调剂考生,按考生初试成绩择优遴选进入复试的考生名单。
对初试科目不同的调剂考生,综合考虑考生初试成绩、第一志愿报考学位类型、报考专业与调入专业相关性、初试具体科目、本科知识结构及科研创新能力等方面择优确定进入复试的考生名单。
五、调剂工作流程
1.我院接收调剂考生均通过教育部指定的“全国硕士生招生调剂服务系统”进行。
2.调剂系统每次开通不低于12小时。考生填报调剂志愿后,志愿会被锁定,我校设置志愿锁定时间24小时。志愿锁定期满后,如没有收到我院复试通知,考生可继续等待或改报其他志愿。
3.调剂系统关闭后,学院将择优遴选调剂考生并发送复试通知。调剂考生能否参加我院复试,以我院在调剂系统确认信息为准,调剂复试资格人员名单将在学院网站公布。
4.经复试被我院拟录取的调剂考生,将通过调剂系统发出待录取通知,考生应在规定时间内及时确认。
5.我院根据相关专业招生计划完成情况,确定是否再次开通调剂系统,请关注我校研究生院网站和本学院网站公告。
6.调剂报名考生务必保持联系方式畅通,学校将通过调剂系统发送复试及待录取通知,请收到通知的考生在规定时间内及时确认,并按要求进行相关工作。
六、调剂复试
1.我院调剂考生招生复试采取网络远程复试和现场复试方式两种方式进行。调剂考生资格审核、复试内容和形式、成绩计算及录取等参照学院发布的《土木建筑与环境学院2026年硕士研究生招生复试及录取工作实施细则》
(网址:https://cae.hbut.edu.cn/zsjy1/yjszs.htm)
网络远程复试专业:0805J1防水材料与工程、081400土木工程、0817Z1资源循环利用工程、083000环境科学与工程、085901土木工程、085902水利工程、085900土木水利(卓工)、086100交通运输、125601工程管理(MEM)。
现场复试专业:建筑学081300。
2.考生复试时间及具体安排:
网络远程复试专业:工程管理(非全日制MEM)125601

网络远程复试专业:0805J1防水材料与工程、081400土木工程、0817Z1资源循环利用工程、083000环境科学与工程、085901土木工程、085902水利工程、085900土木水利(卓工)、086100交通运输。

现场复试专业:建筑学081300

注:以上项目时间如有调整,将提前另行通知;调剂考生的复试工作,具体安排见学院网站通知公告栏发布的相关调剂公告。
3.具体复试流程
(1)笔试部分
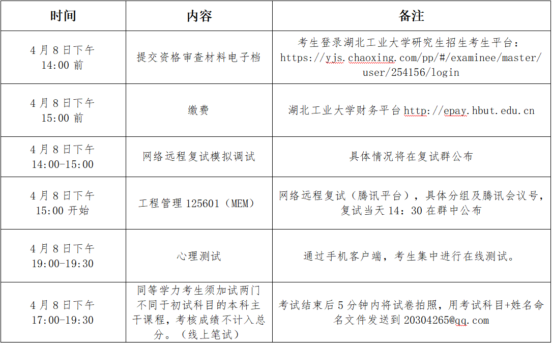
网络远程复试专业无笔试(同等学力除外,同等学力考生须加试两门不同于初试科目的本科主干课程,考核成绩不计入总分)。
建筑学081300笔试科目《专业综合快题》3小时,4月11日上午8:30-11:30。
(2)面试(每人不低于20分钟)
综合面试:自我介绍-抽题作答(包括专业题及数学题)-自由问答。
外国语听力与口语水平测试,抽题作答-自由问答。
(3)心理测试:
所有专业考生于4月8日下午19:00-19:30,考生通过手机客户端,集中进行在线测试。
(4)加试
以同等学力参加复试的考生,在复试中须加试至少两门与报考专业相关的本科主干课程。加试方式为笔试,加试科目不得与初试科目相同,加试不合格者不予录取。
4.考生网络远程复试设备环境要求
(1)复试设备要求双机位,考生须准备一台电脑和一部手机,或两部手机;电脑要求为Windows操作系统,手机为安卓系统、苹果系统均可。
(2)复试须在封闭的、无噪音的环境下进行,请考生提前准备网络畅通、光线较好的复试房间,布置好复试设备和环境。
(3)考生复试前须进行提前演练,调试设备,模拟网上面试流程。
5.操作流程
操作流程以复试前土木建筑与环境学院通知公告栏发布的招生远程面试系统操作手册为准。
七、我院拟安排调剂报名时间
第一次开放时间4月8日0时(第一次开放12小时)。申请调剂考生须及时登录“全国硕士研究生招生调剂服务系统”,查看学校及我院调剂信息,进行网上调剂申请。
1、工程管理(非全日制MEM)125601,开放时间4月8日00:00-12:00(开放12小时)。
2、防水材料与工程0805J1、土木工程081400、资源循环利用工程0817Z1、环境科学与工程083000、土木工程085901、水利工程085902、土木水利(卓工)085900、交通运输086100。开放时间4月8日00:00-12:00(开放12小时)。
3、建筑学081300开放时间4月8日00:00-12:00(开放12小时)。
八、培养方式及学制
1.全日制硕士研究生:全脱产,学制3年。
2.非全日制硕士研究生:非脱产,学制3年;原则上招收在职定向就业人员,录取前须与学校、用人单位签订定向协议;课程教学一般安排在周末、节假日,采取线上上课模式,学生可结合自己工作实际完成学业学习、实践、毕业论文答辩等环节。
九、学费标准
1.全日制学术型硕士0.8万元/年,专业型硕士1万元/年。
2.非全日制硕士研究生
工程管理专业型硕士2.8万元/年,其他专业均为1.2万元/年。
十、奖助政策
1.全日制硕士研究生(人事档案转入学校,非定向类别):
(1)符合国家政策的研究生将获得国家助学金0.6万元/人/年。
(2)经评选获得研究生国家奖学金者奖励2万元/人/年。
(3)学业奖学金分一、二、三等,奖励金额及覆盖比例分别为1万元/人/年(20%)、0.6万元/人/年(20%)、0.3万元/人/年(30%)。
调剂考生须知:我校一年级硕士新生根据复试办法计算排名,在学校分配的名额内优先评选一志愿报考我校的普通全日制本科毕业生,详情查阅《湖北工业大学研究生奖助学金管理办法》。
(4)学校另设有学术科技创新专项奖助金、研究生“三助”等奖助项目。
2.非全日制研究生
非全日制硕士研究生原则上招收在职定向就业人员,按定向培养政策执行,不享受国家和学校提供的奖助学金。
3.若本校对上述奖助标准及激励机制进行重新修订,以最新文件精神为准。
十一、其他
考生报名前请查阅《湖北工业大学2026年硕士研究生招生简章》
《湖北工业大学2026年硕士研究生招生复试及录取工作办法》《土木建筑与环境学院2026年硕士研究生招生复试及录取工作实施细则》《湖北工业大学2026年硕士研究生招生调剂工作办法》等办法文件,
未尽事宜以教育部《2026年全国硕士研究生招生工作管理规定》等文件和学校相关规定为准。
十二、学院研究生招生信息发布网址及联系方式
信息发布网址:https://cae.hbut.edu.cn/zsjy1/yjszs.htm
联系方式:
高老师 027—59266190
方老师 027—59750504
杨老师 027—59750500(工程管理)
调剂咨询QQ群:855987192
湖北工业大学土木建筑与环境学院
2026年4月1日